汕尾市华侨管理区侨联2020年度政府信息公开工作年度报告-维多利亚网址

您现在所在的位置 : 维多利亚网址 > 汕尾市华侨管理区 > 政务信息 > 政府工作报告
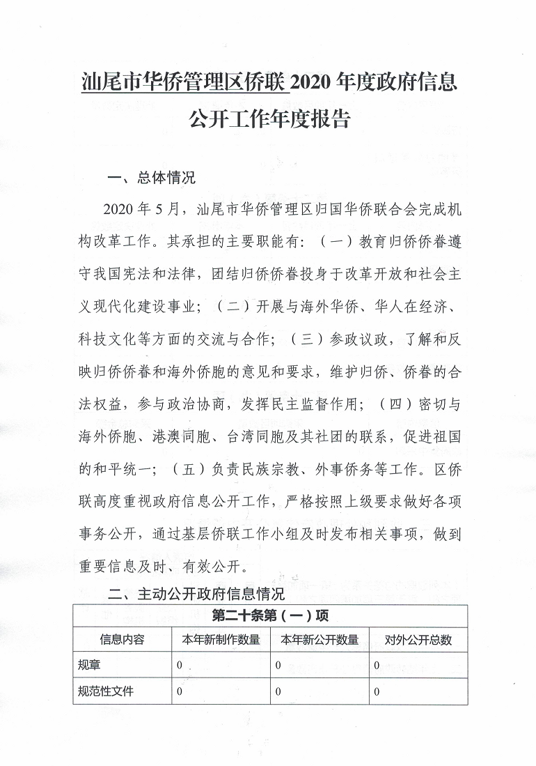
汕尾市华侨管理区侨联2020年度政府信息公开工作年度报告
2021-01-31 16:33          来源: 本网          发布机构:汕尾市华侨管理区 【字体:   】打印 分享到:

侨联-1.png侨联-2.png侨联-3.png侨联-4.png

关联稿件:
相关附件:
扫一扫在手机打开当前页
【】【】

您访问的链接即将离开“汕尾市华侨管理区门户”网站,是否继续?

网站地图